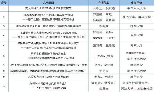
2024年4月,在第三届《江苏高教》中青年优秀论文评选中,开云教育政策与管理研究所王思懿副教授荣获优秀论文奖,获奖论文题目为《从学术信任到绩效导向的自主——北欧国家大学学术生涯系统的变革逻辑》。

该论文对北欧国家大学学术生涯系统的变革逻辑进行了深入剖析,发现随着“远距离监督”模式和竞争性经费资助体制的引入,北欧国家的高等教育体系朝着更注重卓越、效率和问责的方向发展,这对传统上强调学术信任的职业生涯系统产生了深远影响。当前,北欧四国的学术职业在保留其独特性的同时,呈现出生涯路径标准化、学术聘任临时化、学术锦标赛泛化等发展趋势。这表明,即便在重视平等和福利保障的北欧语境下,建立在国家、大学与学术人员相互信任基础上的传统契约也在悄然瓦解,并逐步被一种基于预先设定的投入与产出指标的新型权力关系所取代。竞争和问责已经取代平等与信任,成为北欧国家学术生涯系统的关键特征,传统上由学术共同体无条件享有的专业自主向高度分化的、有条件的、基于绩效的自主转变,学术人员是否拥有自主权很大程度上取决于其学术生产力和达成组织目标的能力。在全球学术职业剧烈转型的背景下,对北欧国家的学术生涯系统变革进行探讨,具有深刻的现实意义。
《江苏高教》中青年优秀论文评选至今已开展三届,在国内高等教育领域具备一定的关注度和影响力。该评选活动旨在活跃国内高等教育学术研究氛围,鼓励和培育中青年作者队伍,促进高等教育学术交流与创新。文章遴选范围为中青年作者在《江苏高教》2023年第1-12期发表的学术论文,评选分编辑部初选、读者网络投票、专家评审三个环节,读者网络投票、专家评审评分所占比重分别为30%、70%,最终评选出优秀论文10篇。

此次论文评选活动汇聚了国内教育研究领域的优秀中青年学者,获奖作者来自清华大学、厦门大学、中国人民大学、南京大学、华东师范大学、南京师范大学等教育学科实力强劲的高校。此次获奖充分表明开云教育政策与管理学科在同层次高校中的竞争力和良好发展态势。
撰稿:王思懿
校审:陈涛
编委:胡秋明